Art A Next Generation Sequencing Read Simulator. 2010 Mason A Read Simulator for Second Generation Sequencing Data. ART outputs reads in the FASTQ format and alignments in the ALNMAP andor SAM format. ART can perform regular genome sequencing simulation as well amplicon sequencing simulation. Phylogeny guided Simulator for Tumor Evolution PSiTE PSiTE is a phylogeny guided simulator for tumor evolution.
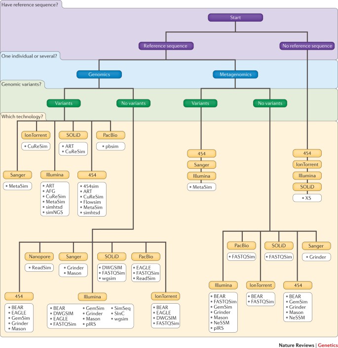
Progress on a key set of nine research challenge areas will help generate the knowledge required to advance effectively these diagnostics to the clinic. ART is a set of simulation tools that generate synthetic next-generation sequencing reads. On the other hand XS read simulator doesnt need any reference sequence to generate reads. PaSS is an effective sequence simulator for PacBio sequencing. ART generates simulated sequencing reads by emulating the. An application for the Monte Carlo simulation of DNA sequence evolution along phylogenetic trees.
ART is a set of simulation tools that generate synthetic next-generation sequencing reads.
Phylogeny guided Simulator for Tumor Evolution PSiTE PSiTE is a phylogeny guided simulator for tumor evolution. PaSS is an effective sequence simulator for PacBio sequencing. On the other hand XS read simulator doesnt need any reference sequence to generate reads. ART is a set of simulation tools that generate synthetic next-generation sequencing reads. ART generates simulated sequencing reads by emulating the. We present a read simulator software for Illumina 454 and Sanger reads.